Exemplos de Utilização do PSPICE

Agosto 03, J. Gaspar

O objectivo desta página é mostrar como pode ser usado o Capture/PSPICE para resolver problemas de Análise de Circuitos. Pretende-se em particular mostrar que o PSPICE é especialmente útil para os casos em que se desejam determinar todas as tensões e correntes num circuito, ou então verificar os efeitos de variar valores de alguns componentes ou de alterar levemente a topologia.

Todos os problemas aqui listados (excepto o último), fazem parte da colecção de problemas da cadeira de Análise de Circuitos. Espera-se desta forma completar o trabalho de resolução manual dos problemas com técnicas de simulação que podem não só ajudar a verificar os resultados obtidos como também chamar a atenção para alguns aspectos não directamente solicitados nos enunciados dos problemas.

Conteúdo da página:

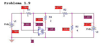
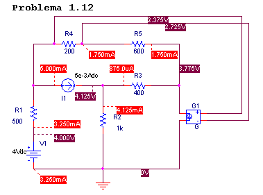
Em cada problema inclui-se o enunciado, uma figura ilustrando a visualização com o editor gráfico "Capture" e um ficheiro zip contendo os ficheiros necessários para a simulação.

Como utilizar os ficheiros de simulação fornecidos:

  1. Extrair para uma directoria temporária os ficheiros incluídos dentro do ficheiro zip desejado.
  2. Abrir o ficheiro com extensão DSN com o editor gráfico "Capture" distribuído junto com o "PSPICE 9 Student".
  3. Realizar as simulações com o comando de menu "Pspice->Run".

 


Ficheiros para simulação em pspice: probl_1_8.zip

 


Ficheiros para simulação em pspice: probl_1_9.zip

 


Ficheiros para simulação em pspice: probl_112.zip

 


Ficheiros para simulação em pspice: probl_119.zip

 


Ficheiros para simulação em pspice: probl_121.zip

 


Ficheiros para simulação em pspice: probl_204.zip

 


Ficheiros para simulação em pspice: e1_18b.zip

Ver detalhes da criação do diagrama de Bode nas FAQs da Orcad.